
专题:“业绩为王”时代来了,时隔三年公募绩效迎重大改革!近千名基金经理面临“降薪”
首发/简盈财观
上周末,基金行业又一重磅文件《基金管理公司绩效考核管理指引(征求意见稿)》(以下简称“新规”)下发,引发全行业关注。
虽然文件名去掉了“薪酬”,但这份绩效考核就是基金业薪酬改革的核心了。
一句话宗旨:基金公司和基金经理,以后不能再只顾着收管理费,基金经理、销售的收入将和基民实际收益挂钩。
新规中,最引发关注的还是基金经理降薪的条款:
若主动权益类基金经理过去三年业绩跑输基准超10%且基金亏损,将降薪30%。
这次,新规直接设定了一系列可量化、刚性约束指标,用非常透明的规则来构建激励机制,希望用硬约束和强绑定实现长期利益绑定。
感兴趣的可以去看民工的这篇解读,大的要来了!简评《基金管理公司绩效考核管理指引(征求意见稿)》
随着改革的靴子即将落地,一场席卷公募行业的薪酬风暴或无可避免。
- 1 -
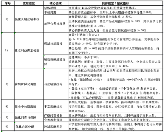
薪酬改革核心要点
《新规》主要从薪酬结构、绩效考核、支付机制、问责制度等多个维度来构建了一个系统性规范。
- 2 -
影响有多大,数据来说话
这里就先从基金经理来看,要想长期跑赢“基准-10%”这个标准,难度有多大?
据第一财经援引Wind数据,
截至12月5日,近三年有完整数据的3757只主动权益基金产品(包括灵活配置型、偏股混合型、平衡混合型、普通股票型;仅计算初始基金,下同)中,有1444只产品跑输同期业绩比较基准增长率超过10个百分点,占比达近四成(38.43%)。
涉及基金经理近千人(996位),背后是超过1.1万亿元的基金规模。
比如,国投瑞银基金施成管理的国投瑞银产业趋势A,最近三年的累计回报为-26.12%,跑输同期业绩比较基准超过45个百分点。
当然,这里面有不少基金产品在三年间更换了基金经理,有部分基金经理接管不足一年。
扣除这部分,还有322只主动权益基金“跑输基准超10个百分点”。
如果我们再切换一个纬度。
根据《财经》稿件《绩差基金经理将降薪,连续跑赢基准有多难?》中的测算:
根据Wind数据统计,2015年至2024年10年,以自然年计算业绩比较基准的超额收益,能够以三年期连续跑赢“基准-10%”标准的偏股型基金仅有45只,占可统计偏股基金数量的8.4%(统计范围为普通股票型、偏股混合型、灵活配置型、平衡混合型)。
这意味着,若过去十年按照三年期滚动式绩效考核,超过90%的主动权益基金经理在职业生涯中将经历考核不达标带来的降薪。
这其中包含了很多知名基金经理。
比如,景顺长城刘彦春重仓高端消费、白酒,以大盘消费股为核心的核心资产在近三年的经济和市场周期遭遇很大挑战。
他的代表产品景顺长城新兴成长近三年业绩显著落后于基准,涉及“降薪红线”的规模估算超过350亿元。
再比如,广发基金的刘格菘,2019年凭借押注科技成长赛道一人包揽年度业绩前三,规模急速膨胀。但在随后的成长股调整周期中,其高仓位运作的产品净值回撤巨大,跑输成长风格基准较多,涉及规模估算超270亿元。
还有,泉果基金赵诣、银华基金焦巍、广发基金郑澄然、前海开源曲扬等…
梳理这些处于“降薪风险红线边缘”的基金经理,他们典型特征大概是:
1)极致风格依赖:
无论是消费、医药还是科技成长,均在特定时期采取了高度集中、偏离基准的风格。
这在牛市是火箭,在熊市或风格逆转期则成为业绩的“致命伤”。
2)规模急速膨胀后遗症:
在业绩巅峰期吸引了海量申购,规模呈几何级数增长。
巨大规模严重制约了灵活性,使其难以像中小基金一样灵活调仓,从而在下跌中加深了亏损。
3) “主动”偏离基准的风险:
他们的策略本质上是高度“主动”甚至“激进”的,这与新规所鼓励的“紧密跟踪基准、追求可控超额”的新导向形成了直接冲突。
- 3 -
主动基金经理的“大逃杀”?
未来,基金经理的理性蜕变,从“阿尔法猎手”转向“贝塔管家”。
新规最核心的机制,是通过量化、阶梯式的薪酬惩罚,彻底改变基金经理的“风险收益函数”。
过去,基金经理的首要目标是战胜同行、追逐排名,为此不惜押注赛道、风格漂移,因为高波动才可能带来更高的阿尔法(超额收益)回报。
如今,最大的职业风险变了。
不再是“有没有赚到超额收益”,而是 “不能大幅跑输偏离基准” 。
这个规定非常严厉,只有你为客户赚钱且跑赢基准才能多拿钱;只要你跑输了业绩比较基准,即使利润率为正(给客户赚钱了),还是要降薪。
更为严格的是薪酬问责机制,连离职都可以追索。
主动基金经理这活,确实是越来越不好干了。
这种硬约束下,基金经理的理性选择:
1)策略“指数增强化”:投资组合将无限向业绩比较基准的成份股及权重靠拢。
所谓“主动管理”将日益趋近于“控制跟踪误差的增强操作”,基金经理的角色,将从创造惊喜/惊吓的“猎手”,转变为管理风险的“管家”。
那么,公募基金公司直接去做大指数业务就好了,基金经理可能会被干掉一批。
2)从进攻变为防守:跟随市场主流共识(抱团),成为更安全的职业选择。
因为“与市场一起下跌”是系统性风险,而“别人赚了我没赚”是个人失误,则会触发降薪条款,引发职业危机。
这可能在短期内加剧市场的趋势性和拥挤交易,波动性加剧,而冷门资产则更加无人问津。
3) 我有能力赚超额收益,那我就去私募,去专户。
基金经理,薪酬激励向上的空间被锁死,“锋利的矛”可能会锐减,能力强不服输,那就去私募,最不济也可以去管专户。
不要再期待公募行业出现顶级基金经理了,很难了,偶有可能展现赚钱能人,但长期难留人。
优秀基金经理转私募,可能还要再来一波。
- 4 -
分享一批跑赢基准的基金经理们
当然,对于基金经理也有奖励,比如显著超越基准赚钱的。
其实这类基金也不少。
硬核姬老板梳理了近5年来大幅跑赢基准的基金,直接分享如下:
MACD金叉信号形成,这些股涨势不错!
海量资讯、精准解读,尽在新浪财经APP
责任编辑:杨赐
纯旭配资提示:文章来自网络,不代表本站观点。